| 索引号:
|
003031160/202509-00041 |
信息分类: |
部门财政决算情况 |
| 发布机构: |
蚌山区财政局 |
发布日期: |
2025-09-30 16:40 |
| 文 号: |
|
有效性:
|
有效 |
| 成文日期: |
2025-09-30 |
| 名 称: |
中共蚌埠市蚌山区委宣传部2024年度部门决算 |
| 关键词:
|
决算 公开 |
| 索引号:
|
003031160/202509-00041 |
| 信息分类: |
部门财政决算情况 |
| 发布机构: |
蚌山区财政局 |
| 发布日期: |
2025-09-30 16:40 |
| 名 称: |
中共蚌埠市蚌山区委宣传部2024年度部门决算 |
| 有效性:
|
有效 |
| 成文日期: |
2025-09-30 |
| 文 号: |
|
| 关键词:
|
决算 公开 |
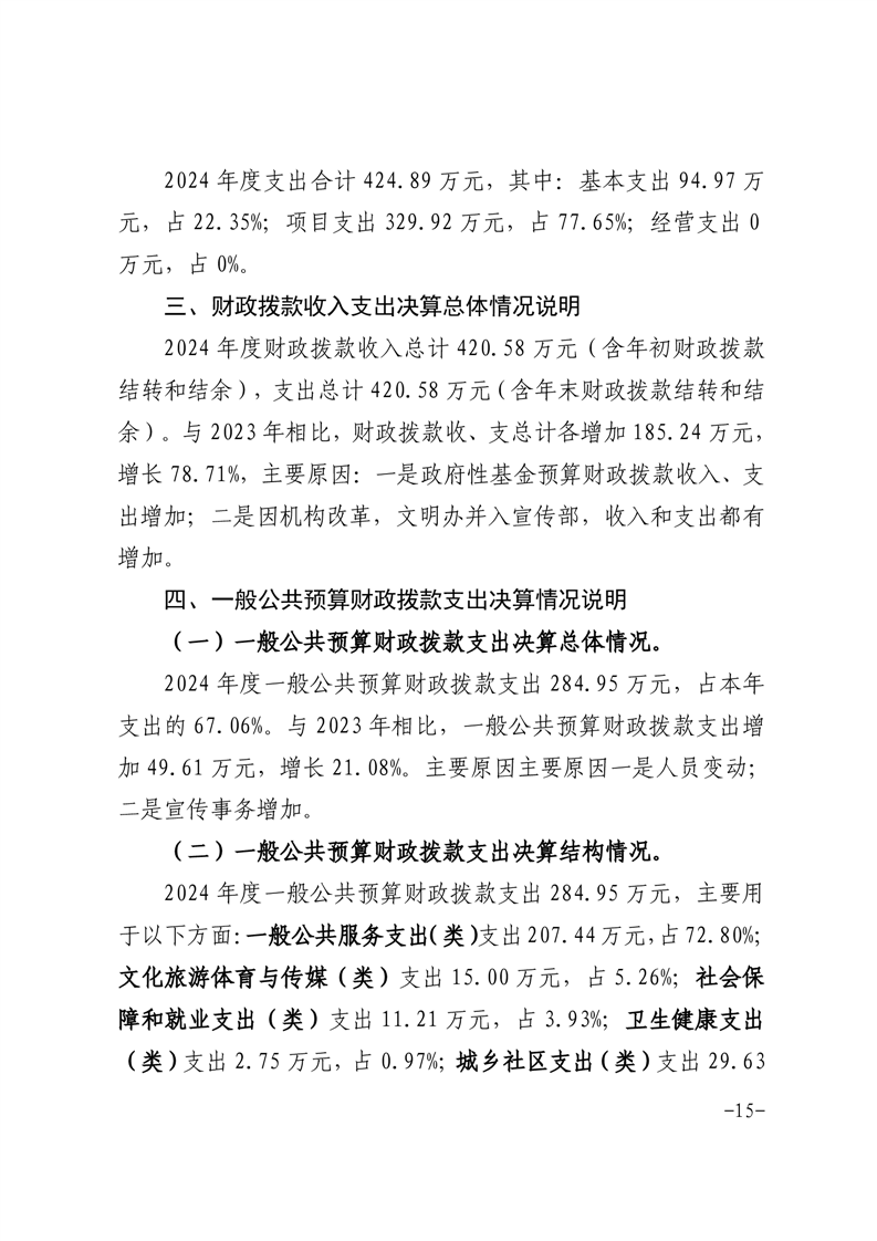
中共蚌埠市蚌山区委宣传部2024年度部门决算
发布时间:2025-09-30 16:40
来源: 蚌山区财政局
浏览量:
【字号:大 中 小】
打印