| 索引号: |
0000CF101/202109-00023 |
信息分类: |
行政执法基本信息 |
| 发布机构: |
蚌山区城市管理局(城市管理行政执法局) |
发布日期: |
2022-09-13 |
| 文 号: |
|
有效性: |
有效 |
| 成文日期: |
2022-09-13 |
| 名 称: |
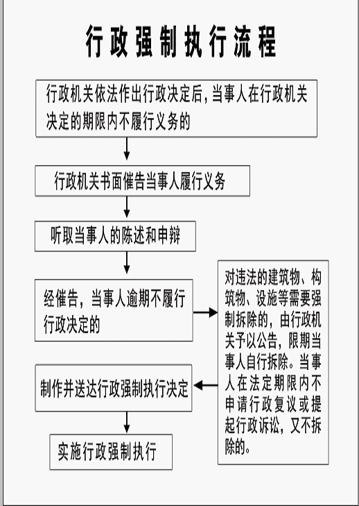
行政强制执行流程图 |
| 关键词: |
强制流程图 |
| 索引号: |
0000CF101/202109-00023 |
| 信息分类: |
行政执法基本信息 |
| 发布机构: |
蚌山区城市管理局(城市管理行政执法局) |
| 生成日期: |
2022-09-13 |
| 名 称: |
行政强制执行流程图 |
| 有效性: |
有效 |
| 生效时间: |
2022-09-13 |
| 废止时间: |
暂无 |
| 文 号: |
|
| 关键词: |
强制流程图 |
行政强制执行流程图
发布时间:2022-09-13 10:53来源: 蚌山区城市管理局(城市管理行政执法局)浏览量:
【字号:大 中 小】
打印