| 索引号:
|
0000CF036/202601-00009 |
信息分类: |
主动回应 |
| 发布机构: |
蚌山区应急管理局 |
发布日期: |
2026-01-18 13:40 |
| 文 号: |
|
有效性:
|
有效 |
| 成文日期: |
2026-01-18 |
| 名 称: |
重要气象信息专报20260118 |
| 关键词:
|
重要气象信息专报 |
| 索引号:
|
0000CF036/202601-00009 |
| 信息分类: |
主动回应 |
| 发布机构: |
蚌山区应急管理局 |
| 发布日期: |
2026-01-18 13:40 |
| 名 称: |
重要气象信息专报20260118 |
| 有效性:
|
有效 |
| 成文日期: |
2026-01-18 |
| 文 号: |
|
| 关键词:
|
重要气象信息专报 |
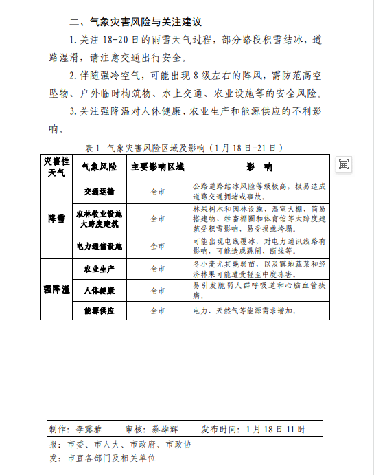
重要气象信息专报20260118
发布时间:2026-01-18 13:40
来源: 蚌山区应急管理局
浏览量:
【字号:大 中 小】
打印